國立臺南大學 最新消息公佈欄(NUTN News)
主旨(Subject)
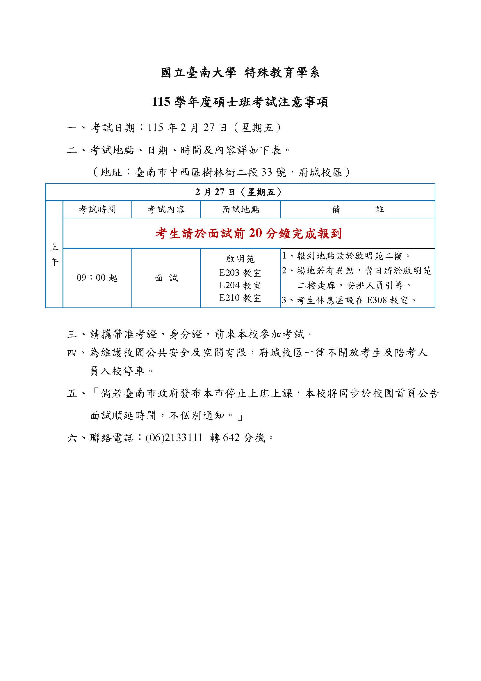
115特殊教育學系碩士班考試面試時間表及注意事項
公告單位(Department)
特殊教育學系
訊息類別(Category)
招生資訊 (校內)
公告時間(Time Posted)
2026/02/25 10:58
有效日期(Good Until...)
2026/03/30 23:59
相關連結(Links)
https://sped.nutn.edu.tw/sped/index.php
附件(Attachments)
102805_面試時間公告資訊.jpg
;
102805_115學年度特碩組考試面試時間公告.pdf
;
102805_115學年度輔碩組考試面試時間公告.pdf
;
102805_115府城校區面試試場位置圖.jpg
;
內容(Detail)
考試日期:115 年 2 月 27 日
面試時間:上午 9 時 開始面試
Copyright 2004 All rights reserved, National University of Tainan